各团总支:
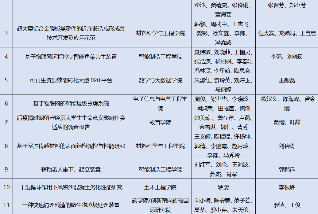
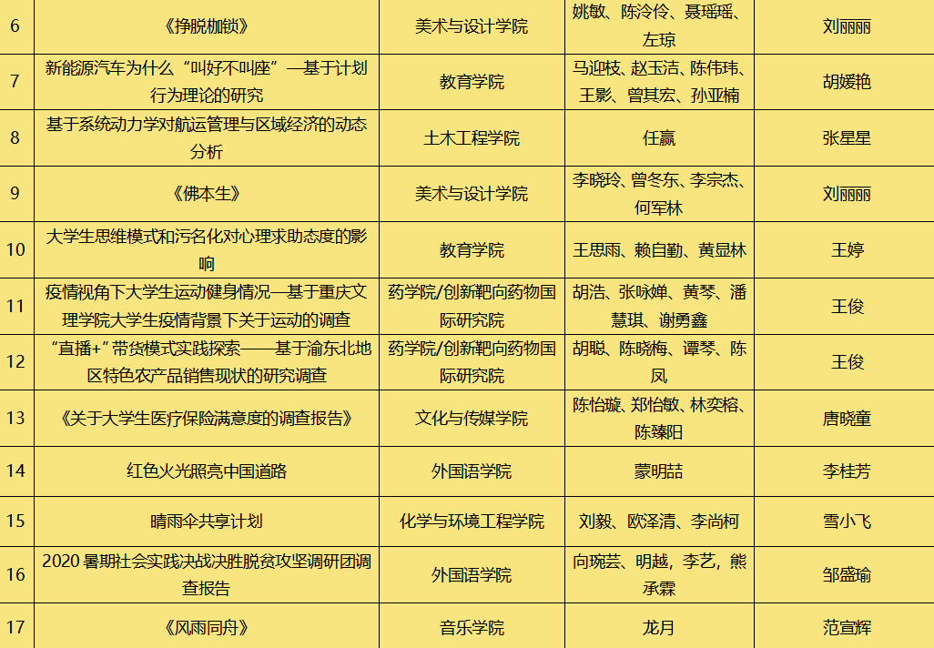
根据《关于组织参加第十七届“挑战杯”全国大学生课外学术科技作品竞赛的通知》(渝青发〔2021〕10号)文件精神,进一步培养知识广博、专业精神、具有创新意识和能力的优秀人才,经广泛发动、学院申报、校外专家评审等环节,本次“挑战杯”校级比赛最终评选出特等奖作品17项,一等奖作品10项,二等奖作品15项,三等奖作品20项,优秀奖作品25项。现对“挑战杯”校赛评选结果进行公示。公示期为2021年4月13日—4月21日,公示期间若有异议请向团委办公室(联系电话:49891962)反映。
伟德国际victor1946学生会
2021年4月12日









