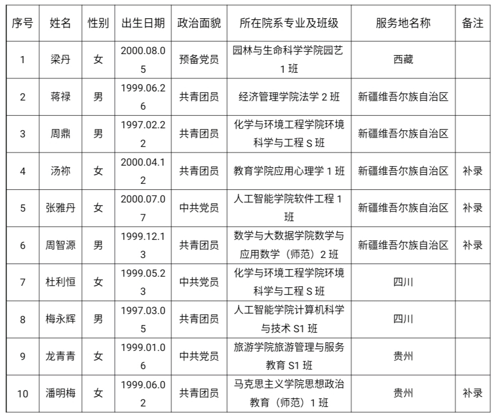
根据《关于印发<2022—2023年度大学生志愿服务西部计划实施方案>的通知》(中青联发〔2022〕2号)、《重庆市大学生志愿服务西部计划项目管理办公室关于召开2022年重庆市大学生志愿服务西部计划有关工作会议的通知》(渝项目办〔2022〕10号)、《重庆市大学生志愿服务西部计划项目管理办公室关于印发<2022年重庆市大学生志愿服务西部计划志愿者招募指引>的通知》(渝项目办〔2022〕12号)等文件精神,结合学校工作实际,经本人申报、资格审查、选拔考试、综合考察和体检等环节,现将2022年伟德国际victor1946大学生志愿服务西部计划市外志愿者拟入选名单公示如下。

公示时间:2022年6月28日—2021年6月30日,若有异议,请在公示期内以真实姓名向校团委办公室反映。
联系电话:校团委023-49891962。
共青团伟德国际victor1946委员会
2022年6月28日